
实验原理
酵母核/膜系统文库构建试剂盒,,,,,提供了一种从总RNA或者poly A+RNA获得高质量全长cDNA文库的要领。。。本试剂盒在GAL4酵母单双杂系统以及基于疏散的泛素(split-ubiquitin)介导的膜尊龙凯时酵母双杂交系统上,,,,,通过对PGADT7以及pPR3-N载体举行刷新,,,,,特殊增添了三框文库的构建。。。本产品适用于从100~500μg差别泉源的真核生物总RNA中,,,,,经由mRNA疏散、单链cDNA合成、双链cDNA合成、双链cDNA分选、小量毗连转化、大宗毗连转化,,,,,构建获得高质量的酵母cDNA文库。。。只需要一份样品,,,,,合成一份双链,,,,,即可同时构建获得核系统、膜系统文库。。。
产品优势
金开瑞凭证诱饵尊龙凯时的定位自主研发了核尊龙凯时酵母双杂交建库试剂盒、核/膜尊龙凯时酵母双杂交建库试剂盒及膜尊龙凯时酵母双杂交建库试剂盒。。。相较于市面上其他的同款产品,,,,,本试剂盒针对建库质量做了以下优化:
1、升级反转录酶:显著增添了热稳固性和半衰期,,,,,提高cDNA合效果率和片断完整性。。。
2、刷新PGADT7和pPR3-N载体:立异的三框文库构建要领,,,,,可包管片断长度、阳性率和文库滴度等信息的一致性。。。
3、引入CCDB自杀基因:极大降低了空载的爆发,,,,,基本实现100%阳性率。。。
4、DH10B:经由磷七抗性压力筛选,,,,,提高文库转化率。。。
5、超高性价比:提供全套必需试剂,,,,,无需特殊购买,,,,,简化实验准备事情。。。
实验流程

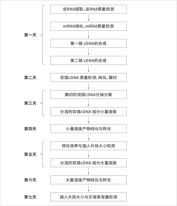
实验时间表

效果展示

酵母核系统文库构建:文库插入片断PCR判断70%在750bp以上,,,,,文库的阳性率>90%
+:以PGADT7-T为模板
-:以水为模板

酵?膜系统?库构建:文库插入片断PCR判断80%在750bp以上,,,,,文库的阳性率>90%
+:以pPR3-N为模板
-:以水为模板
常见问题与解答
Q1:关于核系统酵母文库和膜系统酵母文库,,,,,该怎样选择试剂盒?
关于亚细胞定位显示定位在细胞核的尊龙凯时,,,,,选择膜尊龙凯时酵母双杂交建库试剂盒;关于定位在细胞膜的尊龙凯时,,,,,则选择核/膜尊龙凯时酵母双杂交建库试剂盒;关于定位在细胞质的尊龙凯时,,,,,可以选择核/膜尊龙凯时酵母双杂交建库试剂盒。。。
Q2:核系统酵母文库和膜系统酵母文库在构建上有什么区别?
核系统酵母文库是基于GAL4酵母单双杂的系统,,,,,通过对PGADT7序列载体举行刷新,,,,,而膜系统文库是在基于疏散的泛素(split-ubiquitin)介导的膜尊龙凯时酵母双杂交系统上,,,,,通过对pPR3-N序列载体举行刷新。。。两款试剂盒使用的载体差别,,,,,但实验要领险些都是一致的。。。
Q3:双链cDNA跑胶条带小于预期巨细
使用的总RNA或者mRNA保存降解、样品不纯、浓度太低等问题,,,,,可以通过以下要领解决:
(1)通过琼脂糖凝胶检测总RNA和mRNA的质量,,,,,确保质里和纯度均没有问题(若是RNA质量很好,,,,,但浓度太低,,,,,则使用更多的RNA来举行双链的合成;若是RNA质量不可,,,,,则需要重新提取RNA);
(2)对RNA的稳固性举行检测,,,,,若是RNA容易降解,,,,,检查所用的离心管、tip头等是否有RNase的污染,,,,,并换一种要领重新提取总RNA;
(3)为了更容易地确定是否是RNA的问题,,,,,请使用比照RNA举行平行反应。。。
Q4:怎样检测文库质量,,,,,文库容量低应该怎么解决?
关于我们提供的大肠杆菌文库甘油菌,,,,,可以举行梯度稀释后铺板作育,,,,,第二天盘算库容量,,,,,同时挑取单克隆举行PCR扩增,,,,,以判断插入片断长度和空载率。。。若是检测出文库容里低,,,,,有可能是毗连效率低,,,,,可以通过以下两种方法解决问题:
(1)检查分级疏散后双链cDNA的浓度,,,,,双链cDNA的浓度应该在100~200 ng/uL的浓度规模内;
(2)凭证试剂盒说明书中的毗连系统,,,,,毗连系统中线性化载体和双链产品的配比不对适,,,,,或者毗连系统中这两者所加入的里太多均会影响毗连效率。。。
Q5:双链cDNA产品中保存较多<0.1Kb的条带?
可能是PCR的循环数太多了,,,,,重新使用第一链产品举行第二链的合成PCR时镌汰3~4个循环数。。。
相关产品&技术效劳
相关产品
⇒ 银染试剂盒(Silver Stain Kit) ⇒ Co-IP试剂盒(植物)
⇒ DNA pull-down试剂盒(动物) ⇒ DNA pull-down试剂盒(植物)
相关技术效劳
? 双荧光素酶报告系统 ? 酵母双杂交 ? EMSA ? RNA pull-down
? RIP-qPCR ? DNA pull-down ? ChIP-qPCR ? 酵母单杂交
尊龙凯时

