
Ĥ×ðÁú¿Ê±½Íĸ˫ÔÓ½»½¨¿âÊÔ¼ÁºÐ
| ²úÆ·±àºÅ | ¹æ¸ñ | ÊýÄ¿ |
|---|---|---|
| JKR23009M |
ʵÑéÔÀí
½ÍĸĤϵͳÎĿ⹹½¨ÊÔ¼ÁºÐ£¬£¬£¬£¬£¬£¬ÌṩÁËÒ»ÖÖ´Ó×ÜRNA»òÕßpolyA+RNA»ñµÃ¸ßÖÊÁ¿È«³¤cDNAÎÄ¿âµÄÒªÁì¡£¡£¡£¡£¡£±¾ÊÔ¼ÁºÐÔÚ»ùÓڷָߵķºËØ(split-ubiquitin)½éµ¼µÄĤ×ðÁú¿Ê±½Íĸ˫ÔÓ½»ÏµÍ³ÉÏ£¬£¬£¬£¬£¬£¬Í¨¹ý¶ÔpPR3-NÐòÁÐÔØÌå¾ÙÐÐˢУ¬£¬£¬£¬£¬£¬ÌØÊâÔöÌíÁËÈý¿òÎÄ¿âµÄ¹¹½¨¡£¡£¡£¡£¡£±¾²úÆ·ÊÊÓÃÓÚ´Ó100~500μg²î±ðȪԴµÄÕæºËÉúÎï×ÜRNAÖУ¬£¬£¬£¬£¬£¬¾ÓÉmRNAÊèÉ¢¡¢µ¥Á´cDNAºÏ³É¡¢Ë«Á´cDNAºÏ³É¡¢Ë«Á´cDNA·ÖÑ¡¡¢Ð¡Á¿ÅþÁ¬×ª»¯¡¢´ó×ÚÅþÁ¬×ª»¯£¬£¬£¬£¬£¬£¬¹¹½¨»ñµÃ¸ßÖÊÁ¿µÄ½ÍĸcDNAÎĿ⡣¡£¡£¡£¡£¸ÃÊÔ¼ÁºÐÌṩµÄÊÔ¼Á¿ÉÒÔÓÃÀ´¹¹½¨5¸öcDNAÎÄ¿â
²úÆ·ÓÅÊÆ
½ð¿ªÈðƾ֤ÓÕ¶ü×ðÁú¿Ê±µÄ¶¨Î»×ÔÖ÷Ñз¢Á˺Ë×ðÁú¿Ê±½Íĸ˫ÔÓ½»½¨¿âÊÔ¼ÁºÐ¡¢ºË/Ĥ×ðÁú¿Ê±½Íĸ˫ÔÓ½»½¨¿âÊÔ¼ÁºÐ¼°Ä¤×ðÁú¿Ê±½Íĸ˫ÔÓ½»½¨¿âÊÔ¼ÁºÐ¡£¡£¡£¡£¡£Ïà½ÏÓÚÊÐÃæÉÏÆäËûµÄͬ¿î²úÆ·£¬£¬£¬£¬£¬£¬±¾ÊÔ¼ÁºÐÕë¶Ô½¨¿âÖÊÁ¿×öÁËÒÔÏÂÓÅ»¯:
1¡¢Éý¼¶·´×ªÂ¼Ã¸:ÏÔÖøÔöÌíÁËÈÈÎȹÌÐԺͰëË¥ÆÚ£¬£¬£¬£¬£¬£¬Ìá¸ßcDNAºÏЧ¹ûÂÊºÍÆ¬¶ÏÍêÕûÐÔ¡£¡£¡£¡£¡£
2¡¢Ë¢ÐÂpPR3-NÔØÌå:Á¢ÒìµÄÈý¿òÎĿ⹹½¨ÒªÁ죬£¬£¬£¬£¬£¬¿É°ü¹ÜƬ¶Ï³¤¶È¡¢ÑôÐÔÂʺÍÎÄ¿âµÎ¶ÈµÈÐÅÏ¢µÄÒ»ÖÂÐÔ¡£¡£¡£¡£¡£
3¡¢ÒýÈëCCDB×Ôɱ»ùÒò:¼«´ó½µµÍÁË¿ÕÔØµÄ±¬·¢£¬£¬£¬£¬£¬£¬»ù±¾ÊµÏÖ100%ÑôÐÔÂÊ¡£¡£¡£¡£¡£
4¡¢DH10B:¾ÓÉÁ×Æß¿¹ÐÔѹÁ¦É¸Ñ¡£¬£¬£¬£¬£¬£¬Ìá¸ßÎÄ¿âת»¯ÂÊ¡£¡£¡£¡£¡£
5¡¢³¬¸ßÐÔ¼Û±È:ÌṩȫÌ×±ØÐèÊÔ¼Á£¬£¬£¬£¬£¬£¬ÎÞÐèÌØÊ⹺Âò£¬£¬£¬£¬£¬£¬¼ò»¯ÊµÑé×¼±¸ÊÂÇé¡£¡£¡£¡£¡£
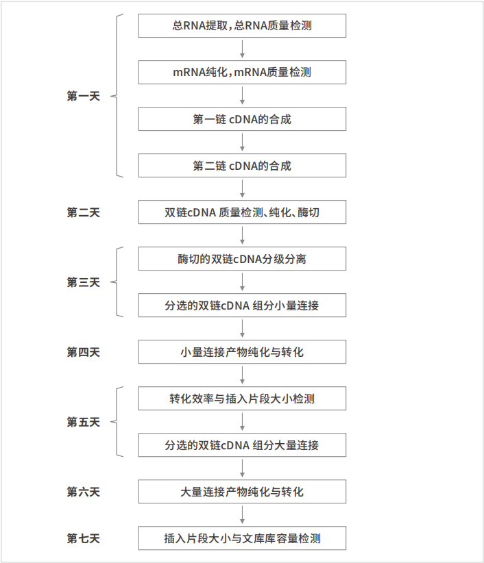
ʵÑéÁ÷³Ì

ʵÑéʱ¼ä±í

Ч¹ûչʾ

½Í?Ĥϵͳ?¿â¹¹½¨£ºÎÄ¿â²åÈëÆ¬¶ÏPCRÅжÏ80%ÔÚ750bpÒÔÉÏ£¬£¬£¬£¬£¬£¬ÎÄ¿âµÄÑôÐÔÂÊ>90%
£«£ºÒÔpPR3-NΪģ°å
££ºÒÔˮΪģ°å
³£¼ûÎÊÌâÓë½â´ð
Q1:¹ØÓÚºËϵͳ½ÍĸÎÄ¿âºÍĤϵͳ½ÍĸÎĿ⣬£¬£¬£¬£¬£¬¸ÃÔõÑùÑ¡ÔñÊÔ¼ÁºÐ?
¹ØÓÚÑÇϸ°û¶¨Î»ÏÔʾ¶¨Î»ÔÚϸ°ûºËµÄ×ðÁú¿Ê±£¬£¬£¬£¬£¬£¬Ñ¡ÔñĤ×ðÁú¿Ê±½Íĸ˫ÔÓ½»½¨¿âÊÔ¼ÁºÐ;¹ØÓÚ¶¨Î»ÔÚϸ°ûĤµÄ×ðÁú¿Ê±£¬£¬£¬£¬£¬£¬ÔòÑ¡ÔñºË/Ĥ×ðÁú¿Ê±½Íĸ˫ÔÓ½»½¨¿âÊÔ¼ÁºÐ;¹ØÓÚ¶¨Î»ÔÚϸ°ûÖʵÄ×ðÁú¿Ê±£¬£¬£¬£¬£¬£¬¿ÉÒÔÑ¡ÔñºË/Ĥ×ðÁú¿Ê±½Íĸ˫ÔÓ½»½¨¿âÊÔ¼ÁºÐ¡£¡£¡£¡£¡£
Q2:ºËϵͳ½ÍĸÎÄ¿âºÍĤϵͳ½ÍĸÎÄ¿âÔÚ¹¹½¨ÉÏÓÐÊ²Ã´Çø±ð?
ºËϵͳ½ÍĸÎÄ¿âÊÇ»ùÓÚGAL4½Íĸµ¥Ë«ÔÓµÄϵͳ£¬£¬£¬£¬£¬£¬Í¨¹ý¶ÔPGADT7ÐòÁÐÔØÌå¾ÙÐÐˢУ¬£¬£¬£¬£¬£¬¶øÄ¤ÏµÍ³ÎÄ¿âÊÇÔÚ»ùÓÚÊèÉ¢µÄ·ºËØ(split-ubiquitin)½éµ¼µÄĤ×ðÁú¿Ê±½Íĸ˫ÔÓ½»ÏµÍ³ÉÏ£¬£¬£¬£¬£¬£¬Í¨¹ý¶ÔpPR3-NÐòÁÐÔØÌå¾ÙÐÐˢС£¡£¡£¡£¡£Á½¿îÊÔ¼ÁºÐʹÓõÄÔØÌå²î±ð£¬£¬£¬£¬£¬£¬µ«ÊµÑéÒªÁìÏÕЩ¶¼ÊÇÒ»Öµġ£¡£¡£¡£¡£
Q3:Ë«Á´cDNAÅܽºÌõ´øÐ¡ÓÚÔ¤ÆÚ¾Þϸ
ʹÓõÄ×ÜRNA»òÕßmRNA±£´æ½µ½â¡¢ÑùÆ·²»´¿¡¢Å¨¶ÈÌ«µÍµÈÎÊÌ⣬£¬£¬£¬£¬£¬¿ÉÒÔͨ¹ýÒÔÏÂÒªÁì½â¾ö:
(1)ͨ¹ýÇíÖ¬ÌÇÄý½º¼ì²â×ÜRNAºÍmRNAµÄÖÊÁ¿£¬£¬£¬£¬£¬£¬È·±£ÖÊÀïºÍ´¿¶È¾ùûÓÐÎÊÌâ(ÈôÊÇRNAÖÊÁ¿ºÜºÃ£¬£¬£¬£¬£¬£¬µ«Å¨¶ÈÌ«µÍ£¬£¬£¬£¬£¬£¬ÔòʹÓøü¶àµÄRNAÀ´¾ÙÐÐË«Á´µÄºÏ³É;ÈôÊÇRNAÖÊÁ¿²»¿É£¬£¬£¬£¬£¬£¬ÔòÐèÒªÖØÐÂÌáÈ¡RNA);
(2)¶ÔRNAµÄÎȹÌÐÔ¾ÙÐмì²â£¬£¬£¬£¬£¬£¬ÈôÊÇRNAÈÝÒ×½µ½â£¬£¬£¬£¬£¬£¬¼ì²éËùÓõÄÀëÐĹܡ¢tipÍ·µÈÊÇ·ñÓÐRNaseµÄÎÛȾ£¬£¬£¬£¬£¬£¬²¢»»Ò»ÖÖÒªÁìÖØÐÂÌáÈ¡×ÜRNA;
(3)ΪÁ˸üÈÝÒ×µØÈ·¶¨ÊÇ·ñÊÇRNAµÄÎÊÌ⣬£¬£¬£¬£¬£¬ÇëʹÓñÈÕÕRNA¾ÙÐÐÆ½Ðз´Ó¦¡£¡£¡£¡£¡£
Q4:ÔõÑù¼ì²âÎÄ¿âÖÊÁ¿£¬£¬£¬£¬£¬£¬ÎÄ¿âÈÝÁ¿µÍÓ¦¸ÃÔõô½â¾ö?
¹ØÓÚÎÒÃÇÌṩµÄ´ó³¦¸Ë¾úÎÄ¿â¸ÊÓ;ú£¬£¬£¬£¬£¬£¬¿ÉÒÔ¾ÙÐÐÌݶÈÏ¡ÊͺóÆÌ°å×÷Óý£¬£¬£¬£¬£¬£¬µÚ¶þÌìÅÌËã¿âÈÝÁ¿£¬£¬£¬£¬£¬£¬Í¬Ê±ÌôÈ¡µ¥¿Ë¡¾ÙÐÐPCRÀ©Ôö£¬£¬£¬£¬£¬£¬ÒÔÅжϲåÈëÆ¬¶Ï³¤¶ÈºÍ¿ÕÔØÂÊ¡£¡£¡£¡£¡£ÈôÊǼì²â³öÎÄ¿âÈÝÁ¿µÍ£¬£¬£¬£¬£¬£¬ÓпÉÄÜÊÇÅþÁ¬Ð§Âʵͣ¬£¬£¬£¬£¬£¬¿ÉÒÔͨ¹ýÒÔÏÂÁ½ÖÖ·½·¨½â¾öÎÊÌâ:
(1)¼ì²é·Ö¼¶ÊèÉ¢ºóË«Á´cDNAµÄŨ¶È£¬£¬£¬£¬£¬£¬Ë«Á´cDNAµÄŨ¶ÈÓ¦¸ÃÔÚ100~200 ng/uLµÄŨ¶È¹æÄ£ÄÚ;
(2)ƾ֤ÊÔ¼ÁºÐ˵Ã÷ÊéÖеÄÅþÁ¬ÏµÍ³£¬£¬£¬£¬£¬£¬ÅþÁ¬ÏµÍ³ÖÐÏßÐÔ»¯ÔØÌåºÍË«Á´²úÆ·µÄÅä±È²»¶ÔÊÊ£¬£¬£¬£¬£¬£¬»òÕßÅþÁ¬ÏµÍ³ÖÐÕâÁ½ÕßËù¼ÓÈëµÄÀïÌ«¶à¾ù»áÓ°ÏìÅþÁ¬Ð§ÂÊ¡£¡£¡£¡£¡£
Q5:Ë«Á´cDNA²úÆ·Öб£´æ½Ï¶à<0.1KbµÄÌõ´ø?
¿ÉÄÜÊÇPCRµÄÑ»·ÊýÌ«¶àÁË£¬£¬£¬£¬£¬£¬ÖØÐÂʹÓõÚÒ»Á´²úÆ·¾ÙÐеڶþÁ´µÄºÏ³ÉPCRʱïÔÌ3~4¸öÑ»·Êý¡£¡£¡£¡£¡£
Ïà¹Ø²úÆ·&¼¼ÊõЧÀÍ
Ïà¹Ø²úÆ·
⇒ ÒøÈ¾ÊÔ¼ÁºÐ(Silver Stain Kit) ⇒ Co-IPÊÔ¼ÁºÐ£¨Ö²Î
⇒ ChIPÊÔ¼ÁºÐ£¨¶¯Î ⇒ ChIPÊÔ¼ÁºÐ£¨Ö²Î
⇒ RIPÊÔ¼ÁºÐ ⇒ RNA pull-downÊÔ¼ÁºÐ
⇒ DNA pull-downÊÔ¼ÁºÐ£¨¶¯Î ⇒ DNA pull-downÊÔ¼ÁºÐ£¨Ö²Î
Ïà¹Ø¼¼ÊõЧÀÍ
? ˫ӫ¹âËØÃ¸±¨¸æÏµÍ³ ? ½Íĸ˫ÔÓ½» ? EMSA ? RNA pull-down
? RIP-qPCR ? DNA pull-down ? ChIP-qPCR ? ½Íĸµ¥ÔÓ½»
×ðÁú¿Ê±

